Jeffrey Zweig II's Blog
April 20, 2015
Development Journal - James Remastered - In progress
As I've been learning more about what ZBrush can do, I decided to experiment going between Cinema 4D and zbrush to clean up the James model. He had a lot of issues in his mesh, especially with his face, which didn't come out very well when I built it from scratch. The image below is after plugging some holes, removing a bunch of skewed polygons, some remeshing, and some fine tuning. His face looks a lot cleaner, though it's not done yet, but I think it's a vast improvement from where it came from.
I will probably end up importing the entire model into ZBrush to clean up the jacket, hair, and anything else that I had not build myself, and paint him in there as well, to hopefully give him a more natural look. Time will well, as I also quest to learn another program this month - Maya.
I will probably end up importing the entire model into ZBrush to clean up the jacket, hair, and anything else that I had not build myself, and paint him in there as well, to hopefully give him a more natural look. Time will well, as I also quest to learn another program this month - Maya.
Published on April 20, 2015 16:30
April 11, 2015
Development Journal - Alien
Sorry for the lack of updates. Been busy with my various work avenues, but I have been doing a lot of work in a program called ZBrush as of late. It's a 3D sculpting program (think clay modeling but digitally) used a lot for video game characters. It's a program I've known about for years but until recently never had a reason or a computer powerful enough to handle it. Now I do, and I got a hold of a copy and finally been digging into learning it!
My first project was following a basic tutorial for creating this cartoonish alien. Suffice to say, I didn't exactly follow the tutorial as it intended. I have a few work in progress images, and my final one. It's something I've been working on, on and off, for the last month and I'm finally ready to move on from this guy. I might come back to him if I have something else for him, but for now he remains as he is. If it is a he. Might be a she. If there even is a gender to be had in this case.
My first project was following a basic tutorial for creating this cartoonish alien. Suffice to say, I didn't exactly follow the tutorial as it intended. I have a few work in progress images, and my final one. It's something I've been working on, on and off, for the last month and I'm finally ready to move on from this guy. I might come back to him if I have something else for him, but for now he remains as he is. If it is a he. Might be a she. If there even is a gender to be had in this case.
Published on April 11, 2015 22:29
March 8, 2015
Development Journal - Private Jet Scene
There is a scene at the end of the trailer involving a private jet. I searched high and low for a model of a jet with an interior so I didn't have to start completely from scratch. Luckily I found this one.
I used the Cass model here since I didn't want to waste a bunch of time trying to precisely measure things out in this situation. I adjusted the plane to fit her size. Later, I will add the other characters and form their height around her to be as accurate as possible.
I used interior seats and other components as a rough guideline for what I was going to do. In this case, a fancy personal jet that was constructed into a small house/office. However, for this scene, we're sticking to the equivalent of a meeting room.
I modified a few of the seats I didn't need, and eventually deleted the entire model when I constructed the basic stage. Once I had my stuff in place, it was time to start some building, and then preliminary lighting. I built tables first, to give a work surface to the characters.
The lights are somewhat based on a light bar, though I was not inspired by anything in particular when I built it. Quick and easy was the key. I also built some storage cabinets and a computer station, and reused a kitchen-like thing to add something else to the room.
After creating and lighting the area, this is where we are so far. So far, I'm liking where things are going. After a few more props made, some material placement and lighting, we are close to the final scene, though details need to be fleshed out before it's ready.
I used the Cass model here since I didn't want to waste a bunch of time trying to precisely measure things out in this situation. I adjusted the plane to fit her size. Later, I will add the other characters and form their height around her to be as accurate as possible.I used interior seats and other components as a rough guideline for what I was going to do. In this case, a fancy personal jet that was constructed into a small house/office. However, for this scene, we're sticking to the equivalent of a meeting room.
I modified a few of the seats I didn't need, and eventually deleted the entire model when I constructed the basic stage. Once I had my stuff in place, it was time to start some building, and then preliminary lighting. I built tables first, to give a work surface to the characters.
The lights are somewhat based on a light bar, though I was not inspired by anything in particular when I built it. Quick and easy was the key. I also built some storage cabinets and a computer station, and reused a kitchen-like thing to add something else to the room.
After creating and lighting the area, this is where we are so far. So far, I'm liking where things are going. After a few more props made, some material placement and lighting, we are close to the final scene, though details need to be fleshed out before it's ready.
Published on March 08, 2015 21:29
March 7, 2015
Developer Journal - Town of Jurgin3 - Pt 2
We now begin populating the store with furniture and props. I had an easier time finding stuff online to use so that made things move a lot faster. Some had their own materials to work with, while others I had to use place holders, or borrow from others.
Another angle of the store, with the beginning of a front display window where some more props will be.
After doing some of the rough stuff with the store and diner, I started making more mods to the surrounding buildings that would also be in the shot. Here, we have a warehouse...
And here is a rendered shot of the church and of another building that is next to the store. This is not the angle we'll be shooting from, thus why there is a gaping hole in the wall of the church.
Another angle of the store, with the beginning of a front display window where some more props will be.
After doing some of the rough stuff with the store and diner, I started making more mods to the surrounding buildings that would also be in the shot. Here, we have a warehouse...
And here is a rendered shot of the church and of another building that is next to the store. This is not the angle we'll be shooting from, thus why there is a gaping hole in the wall of the church.
Published on March 07, 2015 17:02
Development Journal - Toek Residence
Taking a break from the Jurgin set, I decided to move ahead and create a single room set for one of the party members we're introducing. Building the foundation using the house preset was easy, and finding most of the props online was pretty painless. I only had to make one prop for the whole set at the time of this post.
The most challenging aspect is getting the lighting down right now. I'm using a sky preset which includes a sun, and is very customize-able, though it looks like I still have to add lights to create the shadows I seek. I'll need to learn more about the preset options for it before I'll get to to where I want it.
This image below is close to what the shot will look like when it's finished. I'm going to try to add another area light to help illuminate the character in the frame better. There's still a few more details I'd like to add and refine, and the character in the shot is still in it's early stages, but this is close to the shot we'll be seeing in the trailer, sans animation and camera movements.
The most challenging aspect is getting the lighting down right now. I'm using a sky preset which includes a sun, and is very customize-able, though it looks like I still have to add lights to create the shadows I seek. I'll need to learn more about the preset options for it before I'll get to to where I want it.
This image below is close to what the shot will look like when it's finished. I'm going to try to add another area light to help illuminate the character in the frame better. There's still a few more details I'd like to add and refine, and the character in the shot is still in it's early stages, but this is close to the shot we'll be seeing in the trailer, sans animation and camera movements.
Published on March 07, 2015 12:06
March 3, 2015
Development Journal - The Town of Jurgin Pt 1
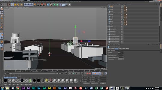
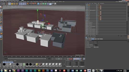
The Town of Jurgin is one of the major locations of the series. It is a small dusty-ish town that has sprinkles of new "alien" technology. There will also be two scene being shot in the interiors of two of the buildings, where at least one shot we shoot from the inside of a diner to show the street. This will be by far the most time consuming build on a number of levels.
For a base I had put raw blocks to give an idea of where buildings would be placed in the space, and put in temporary "poles" that would late become utility poles or street lights. I then found some free buildings online and integrated them into the scene. This way I Can get a feel for the architecture I'm setting up and give myself something to go off of when I design the diner and the store
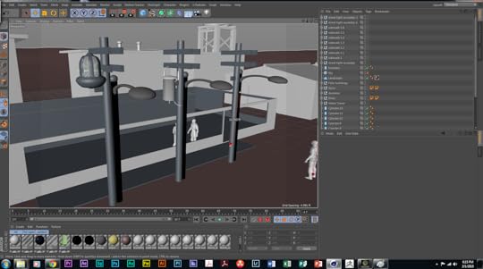
This is down the street, working on a lamp post, and the dummies are in place to help give us height reference.
After the layout was done, I decided to tackle some of the details of the town to continue to build it's character and look. I constructed some basic utility poles, with variations on the transformer, light position, and included one with the alien technology that would be pertinent to a scene I need.
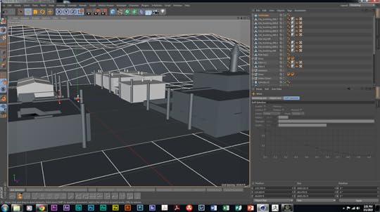
Once I had them in place, I started putting in place holder wire....Here is an areal shot showing an idea of where I will lay the wire throughout the town.
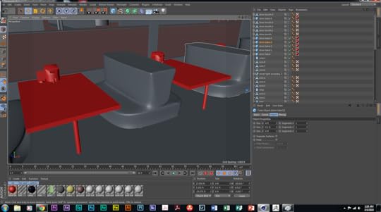
Once I finished with that, I decided to turn my attention to the diner. Here is the table, with some salt/pepper shakers, and a napkin dispenser. I highlighted them in red since I've not mess with any coloring or textures at this point.
The biggest challenge was building the booth seats. I used a sphere as a base and molded it into the ideal shape, and used a tool called Subdivision surface which turned the blocky shape into something more rounded, my hope is that after the colors and textures will give it a leather or cloth appearance when finished.
The finished booth seats....
I then populated the space with the tables and chairs, using the dummies for reference, making the dinning space in the diner. We'll only be using a fraction of this space for the shot we need, so I'll only focused on a couple of the seats near the windows.
To be Continued in Part 2....
For a base I had put raw blocks to give an idea of where buildings would be placed in the space, and put in temporary "poles" that would late become utility poles or street lights. I then found some free buildings online and integrated them into the scene. This way I Can get a feel for the architecture I'm setting up and give myself something to go off of when I design the diner and the store
This is down the street, working on a lamp post, and the dummies are in place to help give us height reference.
After the layout was done, I decided to tackle some of the details of the town to continue to build it's character and look. I constructed some basic utility poles, with variations on the transformer, light position, and included one with the alien technology that would be pertinent to a scene I need.
Once I had them in place, I started putting in place holder wire....Here is an areal shot showing an idea of where I will lay the wire throughout the town.
Once I finished with that, I decided to turn my attention to the diner. Here is the table, with some salt/pepper shakers, and a napkin dispenser. I highlighted them in red since I've not mess with any coloring or textures at this point.
The biggest challenge was building the booth seats. I used a sphere as a base and molded it into the ideal shape, and used a tool called Subdivision surface which turned the blocky shape into something more rounded, my hope is that after the colors and textures will give it a leather or cloth appearance when finished.
The finished booth seats....
I then populated the space with the tables and chairs, using the dummies for reference, making the dinning space in the diner. We'll only be using a fraction of this space for the shot we need, so I'll only focused on a couple of the seats near the windows. To be Continued in Part 2....
Published on March 03, 2015 23:42
March 1, 2015
Development Journal - Against the Borlous Empire Update
We've had slow progress on this film since we require all the actors to dub all their dialogue due to technical issues the day of the shoot. But now that we have just about everyone done, we're hoping to polish the film scene by scene and have it ready for a Mid-March release date. Plans for festival or showings have yet to be committed.
Check out out webpage for some pics of our people at work!
Check out out webpage for some pics of our people at work!
Published on March 01, 2015 13:13
Development Journal - Nine Harvesting Workshop
The Nine harvesting workshop is one of the first unique locations we'll see in the trailer. It's suppose to inflict a sci-fi horror/mad man's laboratory feel. It's one of the first sets I've created and I'll be doing it from scratch.
After sketching out the rough layout of the room, I constructed it and put place holder shapes where the "stasis chambers" would go, and also constructed the rough shapes of the workbench and some of the computers that will be at the station. I'm using the prototype Coalition soldier for high comparison to everything in the room, who stands roughly 6 feet tall.
Here, I've created more computer equipment. I had no set design for these props. Everything here I fabricated on my own . The arms would come especially helpful later....
When creating the chambers, I reused the arms from the bench, modified the size and the "hands" and started sticking them in places it would make sense for them to be. I also positioned the dummy inside the area as they should be. What you don't see is the glass that will be in place later...
Here, after assembling the chambers, duplicated them, then created generators and duplicated them, and placed them along the back of the room. It was around this time I started experimented with the lighting since I had the layout of all major objects in place. Light would be coming from the generators, light shining on top of the dummies in the chambers, and the computer equipment on the table, as well as overall ambient light.
Here, I began adding details to the walls. Ducts, power lines, that kind of thing, also adding more "machines" behind the generators to fill out the room. I also started experimenting with textures to get a feel for what I wanted thing to look like.
Here is another handle of a rendered shot of things thus far. More of the colors/materials/textures are in place. You can see the glass here for the chambers, and we can see how the lighting is looking to fall. There's no ceiling yet.
Here, more details are added to the walls, including some mock pillars that will be made to look like wood. Props have been added to the table on this show, and we're getting close to the final look here. I also changed the dummies to have a more flesh like appearance. I also changed the monitor to be transparent since the camera sweep will be coming through this direction, and it gives a more futuristic look.
This is the character that will be moving throughout the scene. Here we have his colors already mapped out but have not tried texturing anything yet.
Another rendered shot taken from an angle the camera will be in. There's a bit of fine tuning work that needs to happen, plus animating the character and camera movements. I like how the light from the generators has come out, through overall the room needs to be darker - I suspect the lights I set from the computer equipment may be too strong or not the right kind of light I need to set the atmosphere I'd like.
After sketching out the rough layout of the room, I constructed it and put place holder shapes where the "stasis chambers" would go, and also constructed the rough shapes of the workbench and some of the computers that will be at the station. I'm using the prototype Coalition soldier for high comparison to everything in the room, who stands roughly 6 feet tall.
Here, I've created more computer equipment. I had no set design for these props. Everything here I fabricated on my own . The arms would come especially helpful later....
When creating the chambers, I reused the arms from the bench, modified the size and the "hands" and started sticking them in places it would make sense for them to be. I also positioned the dummy inside the area as they should be. What you don't see is the glass that will be in place later...
Here, after assembling the chambers, duplicated them, then created generators and duplicated them, and placed them along the back of the room. It was around this time I started experimented with the lighting since I had the layout of all major objects in place. Light would be coming from the generators, light shining on top of the dummies in the chambers, and the computer equipment on the table, as well as overall ambient light.
Here, I began adding details to the walls. Ducts, power lines, that kind of thing, also adding more "machines" behind the generators to fill out the room. I also started experimenting with textures to get a feel for what I wanted thing to look like.
Here is another handle of a rendered shot of things thus far. More of the colors/materials/textures are in place. You can see the glass here for the chambers, and we can see how the lighting is looking to fall. There's no ceiling yet.
Here, more details are added to the walls, including some mock pillars that will be made to look like wood. Props have been added to the table on this show, and we're getting close to the final look here. I also changed the dummies to have a more flesh like appearance. I also changed the monitor to be transparent since the camera sweep will be coming through this direction, and it gives a more futuristic look.
This is the character that will be moving throughout the scene. Here we have his colors already mapped out but have not tried texturing anything yet.
Another rendered shot taken from an angle the camera will be in. There's a bit of fine tuning work that needs to happen, plus animating the character and camera movements. I like how the light from the generators has come out, through overall the room needs to be darker - I suspect the lights I set from the computer equipment may be too strong or not the right kind of light I need to set the atmosphere I'd like.
Published on March 01, 2015 13:12
February 15, 2015
Development Journal 2 - Cassarah Telmar
My second modeling attempt was the second main character Cassarah Telmar. She is the central character of the series, though she's probably the second to last character to have gone through heavy modification before I release the book. I approached her development in a much simplistic way after building James almost entirely modeling from an existing mesh I found online and only building a few parts from scratch. I thought this was the best way to go, and also, to keep as much on one mesh as possible.
Again, I found a free mesh online of a pre-existing character who's outfit closely resembled what the character would wear, I started modifying the mesh heavily as I worked on each area. I also built custom bits such as shoelaces eyelets and belts as well. The pouches are also borrowed from another existing mess I found online. I also built the device from scratch that's in her back pocket which is of my own design pertinent to the series.It was here I learned that using a plug-in called true symmetry actually breaks the pre-existing mesh along the symmetry line since it's essentially duplicating the side you're working on. It's great to cut down the amount of work, however, I noticed it created a lot of holes which I had to go back and repair. This happened a lot with the James model which I didn't realize. I feel the amount of work I saved myself was worthwhile, especially in creating the boots and gloves. It was really important note as known it was a repairing the body I'm also repairing the face and other parts which makes more work down the road.
I think the biggest deviation I made from the last model was that instead of creating a head, I use the pre-existing head of the model this one unlike building a face and attaching it to the base head. It works for now, however I need to modify the mesh to make it more resemble the character in my head. Without having to replace the head, the construction time of the character took a lot less time to develop.
With this model I experimented a little more with materials and textures. Also playing around with UV mapping when having some issues with the texturing being uneven. The colors are close to what they will resemble but require further tweaking. With that, I ended my work on this particular model and moved on.
Published on February 15, 2015 08:07
January 22, 2015
Development Journal - James Kesumare - Pt 3
I ended up creating other elements independently such as belts or the chest device that you see him wearing by the end as trying to mold them out of the body would be damn near impossible. I also wanted to challenge myself to create things from scratch and I think I did a fairly good job interpreting what I had in my mind and putting that into a 3-D space.The biggest challenge at this stage of game for me was the face. I decided I was going to attach a face based on Ewan McGregor that I modeled from some reference images. That turned out to be quite a large undertaking. Although in the end I did it, I'm not really satisfied with the results. I will probably end up replacing the entire head on my next test. I'll also be replacing the hair using the Hair tool, which I did not have much experience messing with at this time.
Comparing the reference image I had created last year for the proposal for the series to the 3-D model I created, all things considered, I think it turned out rather well. The colors, Or materials, that you see for the character are placeholder at best. They give the basic color but there's no texture or any type of intricate design. On my next wave I'll be adding those in once I have had time to experiment with creating materials are finding suitable replacements.
I ended with importing his weapon after I was finished with the model. It was the first object I created, also based off the reference image you see. After approximating the size in relation to the character I decided to leave it at that and call it done, for now.
Final Image:
Published on January 22, 2015 16:30


